東北地理所在連作土壤古菌群落與作物產量關系研究中取得進展
黑龍江省是我國大豆的主產區,我省“擴種大豆”工作方案提出2022年黑龍江省新增大豆種植面積1000萬畝,為此對大豆產量的實際需求導致東北地區大豆連作現象有所加重。已有研究證實,土壤生物特征是決定大豆連作障礙發生與否的主要因素。然而,目前關于大豆連作是否會影響土壤古菌群落組成,以及土壤古菌群落變化特征和作物產量間的互作關系如何仍然沒有定論。
為此,東北地理所農田分子生態學科組科研人員基于大豆短期連作(3年和5年)、長期連作(13年)及大豆-玉米輪作處理,采用高通量測序技術系統研究了根際和非根際土壤古菌群落的豐度、多樣性和組成特征,結合細菌和真菌群落對微生物網絡結構和微生物抗性進行綜合分析,以闡明連作下土壤微生物群落變化與作物產量間的互作關系。
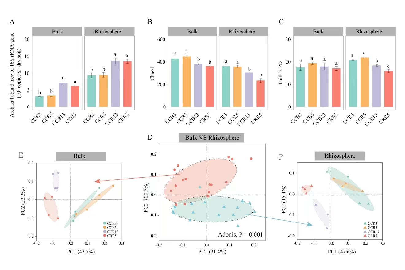
研究發現相比短期連作,長期連作和輪作處理顯著增加了古菌的豐度,但降低了古菌群落多樣性(圖1)。此外,與短期連作相比,長期連作顯著降低了網絡中潛在植物病原菌的相對豐度,增加了微生物抗性。微生物抗性指數與潛在病原菌的相對豐度顯著負相關,而與大豆產量呈正相關關系。微生物網絡和隨機森林模型分析結果顯示,盡管古菌類群不屬于微生物網絡的中心節點,但其對土壤微生物抗性的貢獻要大于細菌和真菌群落。本項研究揭示了高抗性的微生物群落可以通過調節土壤養分和植物病原菌的相對豐度,從而間接地影響大豆產量(圖2)。

圖1大豆連作土壤古菌豐度、多樣性及群落結構組成

圖2土壤微生物抗性指數對土壤養分、潛在植物病原菌豐度和大豆產量的影響
研究成果近期發表在國際期刊Science of the Total Environment上。博士研究生劉株秀為論文的第一作者,劉俊杰研究員為通訊作者。研究得到了中國科學院前沿科學重點研究計劃項目(ZDBS-LY DQC017),國家自然科學基金(42177105)和中國科學院戰略性先導科技專項(XDA28070302)的資助。
附件下載:
吉公網安備22017302000214號